跳到主要內容區
您的瀏覽器不支援JavaScript功能,若網頁功能無法正常使用時,請開啟瀏覽器JavaScript狀態
漢堡鈕選單
招生資訊
學生
家長
教職員
校友
漢堡鈕選單
中文
英文
日文
Menu
漢堡鈕選單
高中部
高職部
國中部
進修部
漢堡鈕選單
回首頁
招生資訊
認識新民
行政單位
董事會
校長室
教務處
學務處
實習輔導處
進修部
總務處
輔導處
人事室
會計室
教學資源中心處
外語中心處
雙語國中部
教學單位
高中部
文史科
英文科
數學科
自然科
國際貿易科
商業經營科
資料處理科
電子商務科
電腦機械製圖科
資訊科
觀光事業科
應用英語科
應用日語科
表演藝術科
多媒體設計科
廣告設計科
室內設計科
機械科
電機科
電子科
機電科
音樂班
行事曆
簡介影片
Video(中文)
網站導覽
:::
首頁
學生專區
繳費專區
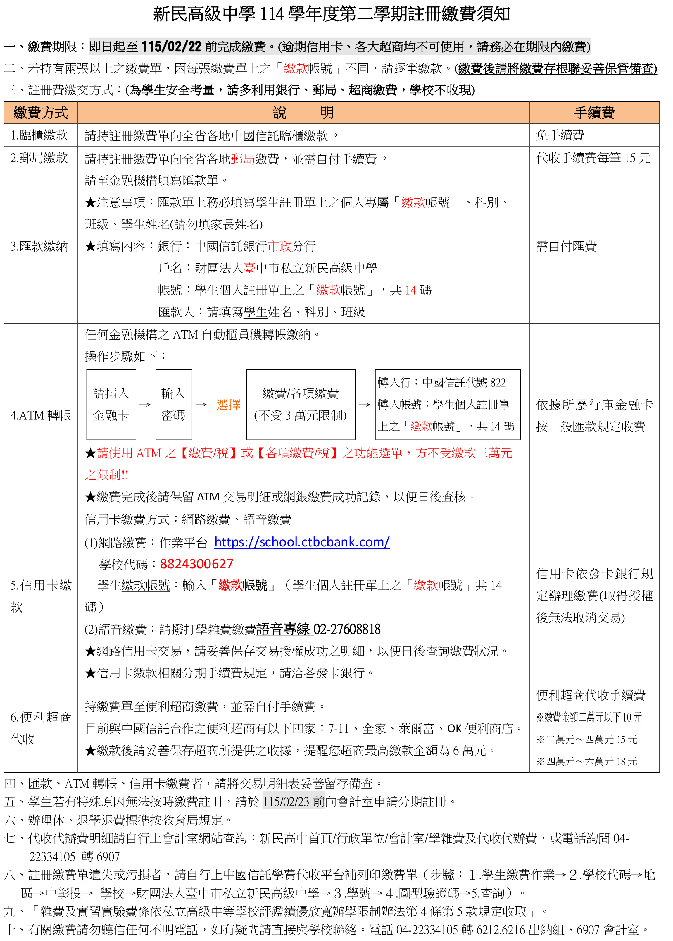
繳費須知
繳費須知
登入成功
Close (Esc)
Share
Toggle fullscreen
Zoom in/out
Previous (arrow left)
Next (arrow right)